成人小说
主页
成人小说概况
成人小说简介
现任领导
历史沿革
历任领导
形象宣传
院徽院训
机构设置
院党政办公室
院团委
院工会
院学位评定分委员会
院学术委员会
院本科教指委
系科设置
师资队伍
师资力量
双聘院士
知名专家
博士生导师
硕士生导师
兼职教授
学科建设
学科动态
学科方向
重点学科
学位点
博士后科研流动站
科学研究
科研平台
科研团队
科研项目
科研成果
学术学会
社会服务
教育教学
本科生教育
研究生教育
教学平台
专业设置
教学团队
教学工程
教学成果
党建工作
党建动态
支部设置
先锋模范
薪火强音
学生工作
学工动态
学生机构
学生社团
招生就业
招生信息
就业信息
下载中心
本科生
研究生
教职工
学生工作
> 学工动态
> 学生机构
> 学生社团
当前位置:
主页
>
学生工作
>
学工动态
>
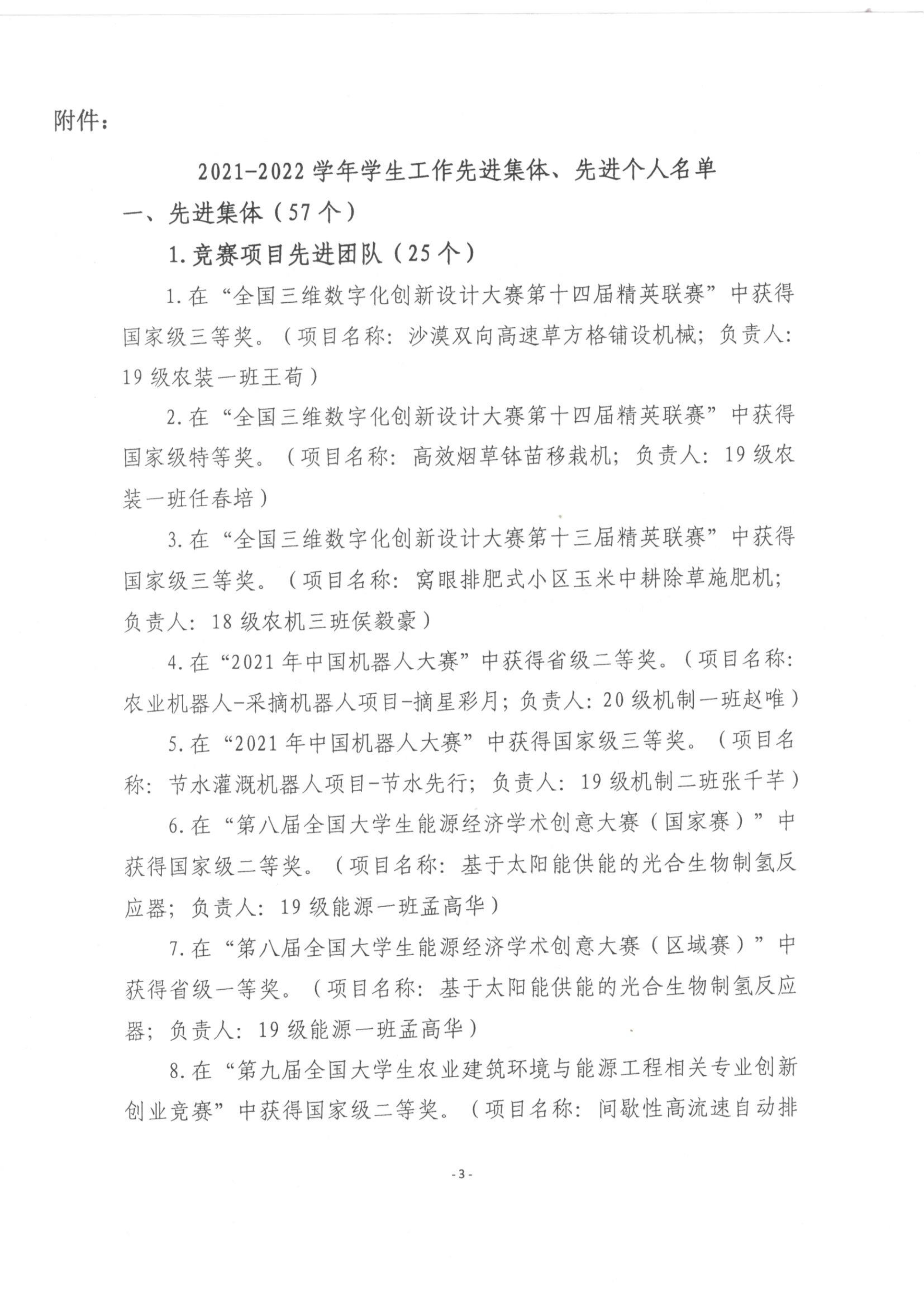
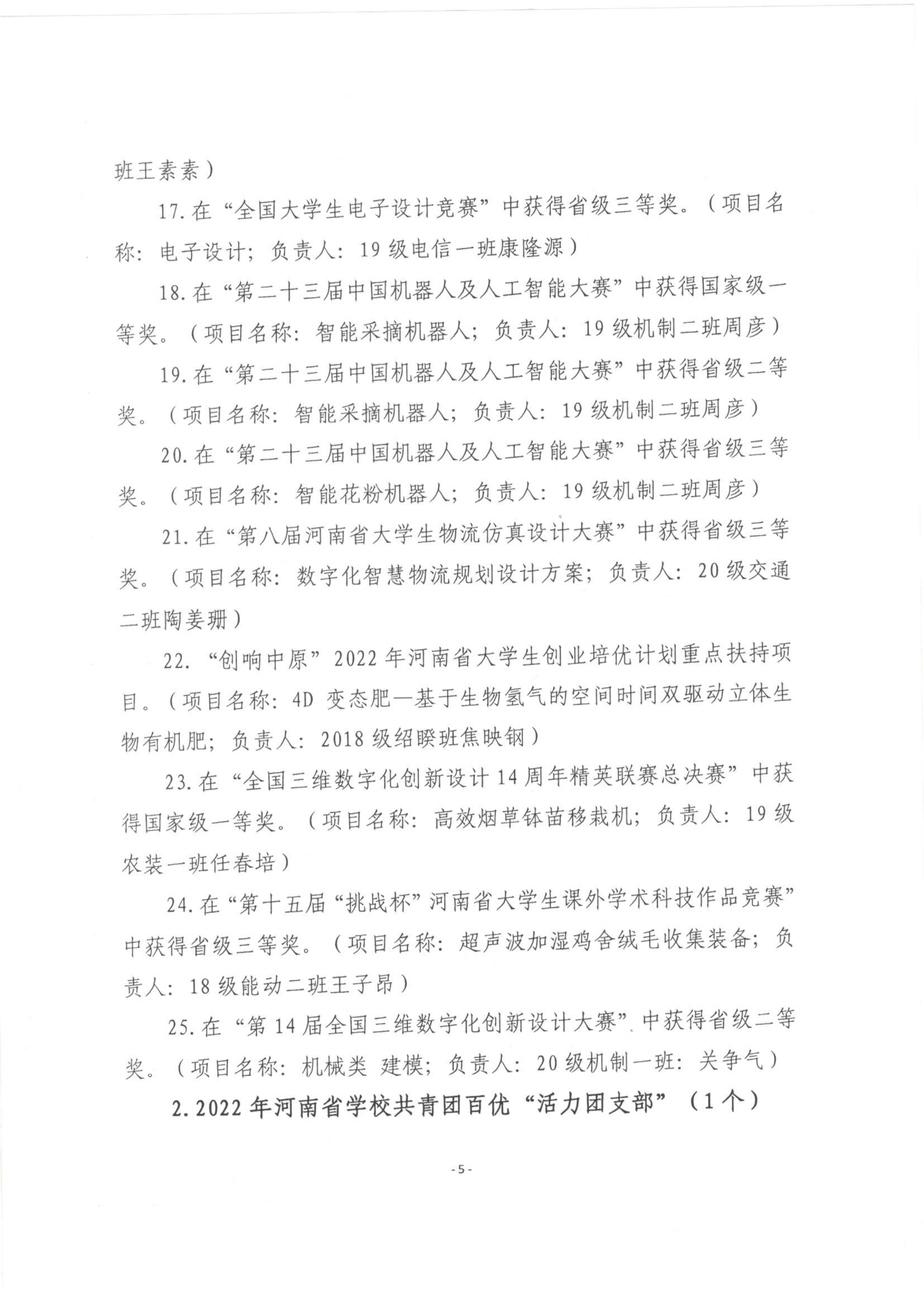
关于表彰2021-2022学年成人小说 先进集体和先进个人的决定
发布时间:2022-11-10 11:25 浏览次数:
在2021-2022学年中,我校各级团组织和广大团员青年在校党委和上级团组织的正确领导下,全面贯彻落实习近平新时代中国特色社会主义思想,切实担负起新时代党的青年工作的职责使命,紧紧围绕学校中心工作,锐意进取、开拓创新,各项工作取得了优异成绩,学院涌现出了一批先进集体和优秀个人。为了传承“五四精神”,表彰先进,树立榜样,学院决定对先进集体和先进个人予以表彰。
快速链接
成人小说
河南省农业工程学会
国家级农业工程训练中心
实验室安全考试系统
河南农业工程虚拟仿真中心